发布时间:2021-07-22
《中华人民共和国民法典》已于2021年1月1日起施行。关于租赁合同制度分布在《民法典》第三编第二分编第十四章中,本章分为两节,共32条(第703条-734条)。笔者将此章内容分两部分进行导读。本节内容涉及第703条-第719条(合计17条),以便读者更好地阅读。
第七百零三条 租赁合同是出租人将租赁物交付承租人使用、收益,承租人支付租金的合同。
导读:租赁合同的概念

第七百零四条 租赁合同的内容一般包括租赁物的名称、数量、用途、租赁期限、租金及其支付期限和方式、租赁物维修等条款。

第七百零五条 租赁期限不得超过二十年。超过二十年的,超过部分无效。

第七百零六条 当事人未依照法律、行政法规规定办理租赁合同登记备案手续的,不影响合同的效力。
导读:租赁合同的登记备案手续不影响合同效力

第七百零七条 租赁期限六个月以上的,应当采用书面形式。当事人未采用书面形式,无法确定租赁期限的,视为不定期租赁。

第七百零八条 出租人应当按照约定将租赁物交付承租人,并在租赁期限内保持租赁物符合约定的用途。
导读:出租人交付租赁物的义务和对租赁物的瑕疵担保责任

第七百零九条 承租人应当按照约定的方法使用租赁物。对租赁物的使用方法没有约定或者约定不明确,依据本法第五百一十条的规定仍不能确定的,应当根据租赁物的性质使用。
第七百一十条 承租人按照约定的方法或者根据租赁物的性质使用租赁物,致使租赁物受到损耗的,不承担赔偿责任。
导读:承租人按照约定方式方法或者按照租赁物的性质使用租赁物的义务、该条承租人义务的延伸规定

第七百一十一条 承租人未按照约定的方法或者未根据租赁物的性质使用租赁物,致使租赁物受到损失的,出租人可以解除合同并请求赔偿损失。
第七百一十二条 出租人应当履行租赁物的维修义务,但是当事人另有约定的除外。
第七百一十三条 承租人在租赁物需要维修时可以请求出租人在合理期限内维修。出租人未履行维修义务的,承租人可以自行维修,维修费用由出租人负担。因维修租赁物影响承租人使用的,应当相应减少租金或者延长租期。
因承租人的过错致使租赁物需要维修的,出租人不承担前款规定的维修义务。
导读:出租人的维修义务和履行租赁物维修义务

第七百一十四条 承租人应当妥善保管租赁物,因保管不善造成租赁物毁损、灭失的,应当承担赔偿责任。
导读:承租人保管租赁物义务

第七百一十五条 承租人经出租人同意,可以对租赁物进行改善或者增设他物。
承租人未经出租人同意,对租赁物进行改善或者增设他物的,出租人可以请求承租人恢复原状或者赔偿损失。
导读:承租人对租赁物进行改善或者增设他物

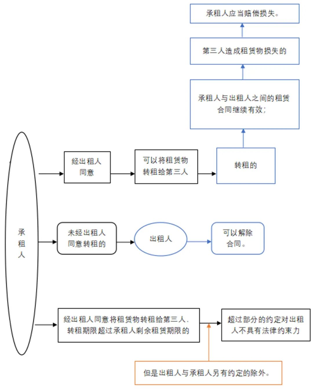
承租人未经出租人同意转租的,出租人可以解除合同。
第七百一十七条 承租人经出租人同意将租赁物转租给第三人,转租期限超过承租人剩余租赁期限的,超过部分的约定对出租人不具有法律约束力,但是出租人与承租人另有约定的除外。
第七百一十八条 出租人知道或者应当知道承租人转租,但是在六个月内未提出异议的,视为出租人同意转租。
导读:租赁物转租、超期转租、出租人同意转租意思表示推定


第七百一十九条 租人拖欠租金的,次承租人可以代承租人支付其欠付的租金和违约金,但是转租合同对出租人不具有法律约束力的除外。
次承租人代为支付的租金和违约金,可以充抵次承租人应当向承租人支付的租金;超出其应付的租金数额的,可以向承租人追偿。
导读:次承租人代偿请求权及追偿权